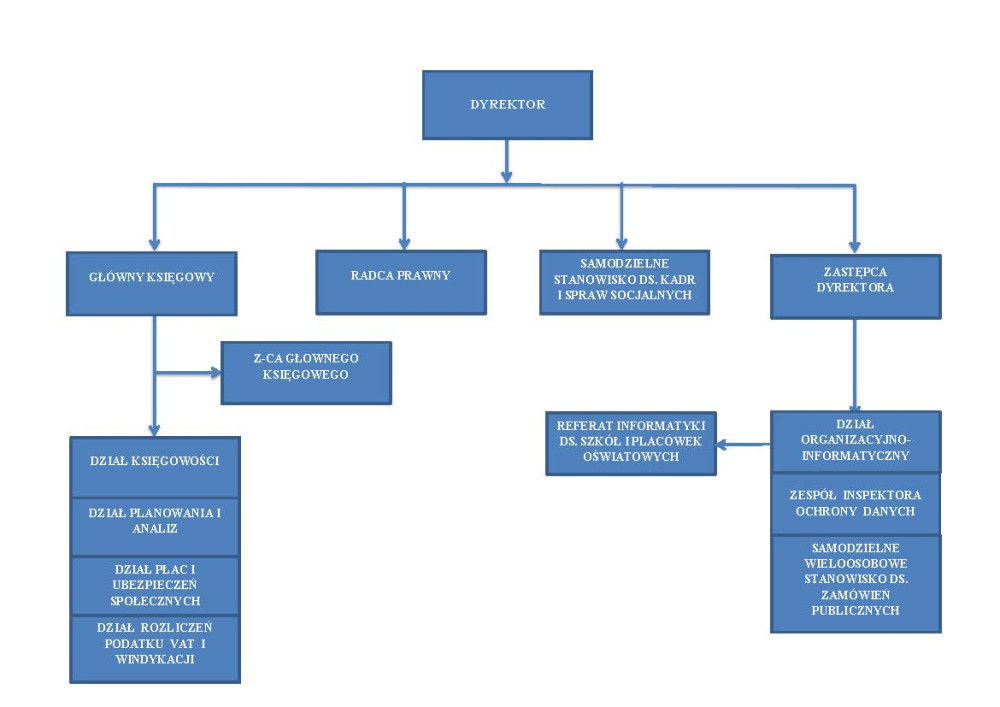
Kadra i struktura biura
Dyrektor biura
- Renata Gąsior
Zastępca dyrektora
- Małgorzata Dubińska
Główny księgowy
- Edyta Kiełczykowska
Z-ca głównego księgowego
- Barbara Olejnik
Samodzielne stanowisko ds. kadr i spraw socjalnych
- Anna Dragićević
Kierownicy działów
Dział księgowości
- Katarzyna Miller
Dział Planowania i analiz
- Agnieszka Dołowy
Dział płac i ubezpieczeń społecznych
- Jolanta Grzegorzewska
Dział rozliczeń podatku VAT i windykacji
- Małgorzata Wilczak
Dział organizacyjno-informatyczny
- Łukasz Kądzielski
Referat Informatyki ds. szkół i placówek oświatowych
- Mariusz Telakowiec
Zespół inspektora ochrony danych osobowych
- Joanna Saj – Żukowska
Schemat organizacji biura
